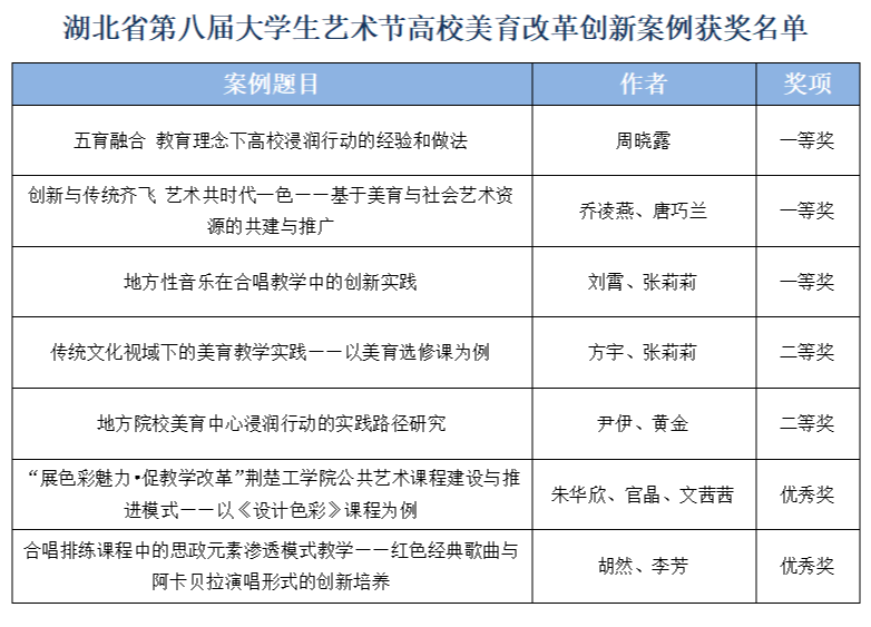
近日,湖北省教育厅公布了湖北省第八届大学生艺术节“三优一案例”评选结果。伟德官网师生在优秀文艺节目、优秀美术作品、优秀艺术实践工作坊、高校美育改革创新案例中共获奖26项,其中一等奖9项、二等奖6项、三等奖3项、优秀奖8项,此外,14人获湖北省第八届大学生艺术指导教师奖,伟德国际英国获优秀组织奖,获奖总数破历史新高。


据悉,湖北省大学生艺术节每三年举办一次,是湖北省规格最高、规模最大、影响最广的大学生艺术盛会,展示了以美育人、以文化人、立德树人的价值追求,体现了向真、向善、向美、向上的校园文化。本届艺术展演活动以“厚植家国情怀,涵养进取品格”为主题,展演涵盖表演类节目、艺术类作品、大学生艺术实践工作坊以及高校美育改革优秀案例四大类别,吸引了全省各所高校积极参与,共收到全省131所高校报送的艺术作品2128个(包括表演类节目、艺术类作品、学生艺术实践工作坊等)、高校美育改革创新案例600余篇。


本次大学生艺术展演活动取得的优异成绩,充分展现了伟德官网美育领域的丰硕成果。学校将以此次艺术展演为崭新的起点,积极引导广大师生坚持以人民为中心的创作理念,深入挖掘和传承中华优秀传统文化,精心打造一批富有荆楚特色、蕴含湖北元素的原创佳作,进一步涵养师生的进取精神,厚植深厚的家国情怀,有效促进学生综合素质与人文素养的全面提升,推动学校教育教学工作实现高质量发展。